[Get 33+] Wiring Diagram Forward Reverse 3 Phase Motor

View Images Library Photos and Pictures. 3 Phase Forward Reverse Switch Wiring Diagram Contactor Wiring Motor Wiring Youtube Diagram Simple Motor Control Wiring Diagram Full Version Hd Quality Wiring Diagram Taskdiagram6 Itwin It Nd 5255 Control Forward And Reverse For A Threephase Electric Motor Wiring Diagram Three Phase Motor To Single Phase Wiring Diagram Page 1 Line 17qq Com

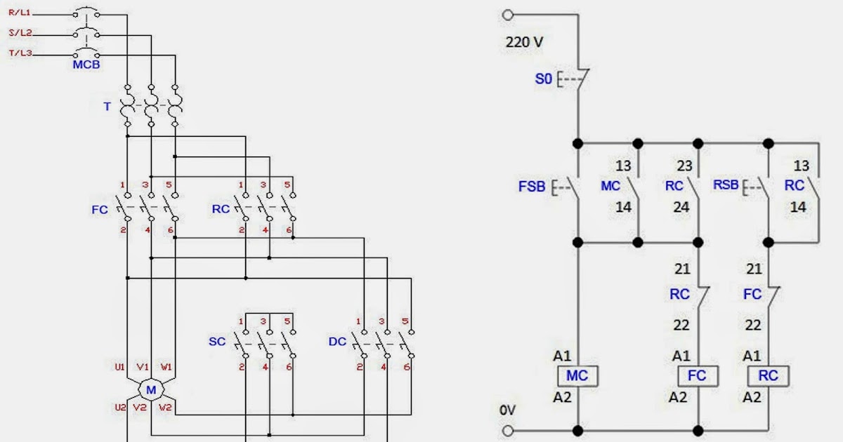
And connect to both magnetic contactors a1 a1 terminals. The neutral wire first goes to the thermal overload relay nc contacts and to the light indicator.

. Diagram 480v 3 Phase Reversing Motor Starter Wiring Diagram Wiring Diagram Full Version Hd Quality Wiring Diagram Wolfewiring Kyosho Center Eu Electrical Wiring Diagram Forward Reverse Motor Control And Power Led Wiring Guide 18v Ac 5pin Sempak1 Operazionerestauro It Https Encrypted Tbn0 Gstatic Com Images Q Tbn And9gcq3szdzh4cqm11zspgqdok3pwwgh2s0uch7ewup8rfiudnusnkt Usqp Cau

Diagram Wiring Diagram For Forward Reverse Motor Full Version Hd Quality Reverse Motor Eauclaireblackfriday Trodat Printy 4923 Fr Diagram Wiring Diagram For Forward Reverse Motor Full Version Hd Quality Reverse Motor Eauclaireblackfriday Trodat Printy 4923 Fr

Diagram Wiring Diagram For Forward Reverse Motor Full Version Hd Quality Reverse Motor Eauclaireblackfriday Trodat Printy 4923 Fr The 3 pole mccb circuit breaker connection shown.

Diagram Wiring Diagram For Forward Reverse Motor Full Version Hd Quality Reverse Motor Eauclaireblackfriday Trodat Printy 4923 Fr

. Three phase motor connection reverse and forward power and control wiring diagramstwo direction one speed abbreviations. In the diagram you can see motor main wiring and control circuit wiring. Check out our resources for adapting to these times.

Now in the below diagrams three phase motor will rotate in two directions viz forward and reverse. A wiring diagram is a simplified conventional pictorial representation of an electrical circuit. Sep 29 2016 forward reverse 3 phase ac motor control wiring diagram.

Two magnetic contactors shown and also induction motor connection shown. It reveals the components of the circuit as simplified forms as well as the power as well as signal links in between the tools. Please wash your hands and practise social distancing.

Sep 29 2016 forward reverse 3 phase ac motor control wiring diagram. Three phase motor connection stardelta y d reverse and forward with timer power control diagram. Ol over load relay.

Types of electrical wiring. Nc normally close. No normally open.

Ere i have a complete wiring diagram of 3 phase motor forward and reverse. Electrical circuit diagram electrical wiring diagram electrical work electrical projects electrical installation electronics projects engineering technology electronic engineering mechanical engineering. People also love these ideas.

Variety of single phase motor wiring diagram forward reverse. Leanrn engineering little tipstricks. 2 normally open push button used in which one is for to run motor forward and 2nd is for to run motor reverse.

Saved by oliver oli. As we have already shared the starting method of three phase motor by star delta starter with timer circuit power and control circuits. Sep 29 2016 forward reverse 3 phase ac motor control wiring diagram.

In the above 3 phase motor forward reverse wiring diagram. From the 2nd thermal overload relay normal close contacts the supply goes to both contactors coil contactsterminals. Stay safe and healthy.

A wiring diagram generally provides info about the relative position and also plan of tools as well as. A normally close push button shown which used for switch off the motor or to stop the motor. The forward reverse motor control is used in a system where forward and backward or upward and downward movement in the operation is needed.

Control circuit for forward and reverse motor checkout video on 4 way switch wiring. Forward reverse three phase motor wiring diagram.

Diagram 480v 3 Phase Reversing Motor Starter Wiring Diagram Wiring Diagram Full Version Hd Quality Wiring Diagram Wolfewiring Kyosho Center Eu Diagram 480v 3 Phase Reversing Motor Starter Wiring Diagram Wiring Diagram Full Version Hd Quality Wiring Diagram Wolfewiring Kyosho Center Eu

How To Wire Forward Reverse Motor Control 3 Phase Motor Earthbondhon Youtube How To Wire Forward Reverse Motor Control 3 Phase Motor Earthbondhon Youtube

Diagram Simple Motor Control Wiring Diagram Full Version Hd Quality Wiring Diagram Taskdiagram6 Itwin It Diagram Simple Motor Control Wiring Diagram Full Version Hd Quality Wiring Diagram Taskdiagram6 Itwin It

Diagram Single Phase Motor Reversing Switch Diagram Full Version Hd Quality Switch Diagram Tpswiring2a Atuttasosta It Diagram Single Phase Motor Reversing Switch Diagram Full Version Hd Quality Switch Diagram Tpswiring2a Atuttasosta It

Nd 5255 Control Forward And Reverse For A Threephase Electric Motor Wiring Diagram Nd 5255 Control Forward And Reverse For A Threephase Electric Motor Wiring Diagram

Static Reversing The Three Phase Induction Motor Static Reversing The Three Phase Induction Motor

Diagram Wiring Diagram For 3 Phase Forward Reverse Starter Motor Full Version Hd Quality Starter Motor Circuitcort Dimitribandini Fr Diagram Wiring Diagram For 3 Phase Forward Reverse Starter Motor Full Version Hd Quality Starter Motor Circuitcort Dimitribandini Fr

Wiring Diagram Forward Reverse For 3 Phase Motor My Electrical Diary Wiring Diagram Forward Reverse For 3 Phase Motor My Electrical Diary

Rev For Three Phase Motor Connection Power And Control Diagrams Rev For Three Phase Motor Connection Power And Control Diagrams

Reversing A 3 Phase Asynchronous Motor Using Limit Switches Doityourself Com Community Forums Reversing A 3 Phase Asynchronous Motor Using Limit Switches Doityourself Com Community Forums

Diagram 240v Motor Wiring Diagram Single Phase Wiring Diagram Full Version Hd Quality Wiring Diagram Highersearchengineranks Article De Danse Fr Diagram 240v Motor Wiring Diagram Single Phase Wiring Diagram Full Version Hd Quality Wiring Diagram Highersearchengineranks Article De Danse Fr

Forward Reverse 3 Phase Ac Motor Control Circuit Diagram Electrical Engineering Updates Circuit Diagram Electrical Circuit Diagram Electrical Diagram Forward Reverse 3 Phase Ac Motor Control Circuit Diagram Electrical Engineering Updates Circuit Diagram Electrical Circuit Diagram Electrical Diagram

Blogmaygomes Wiring Diagram For 3 Phase Forward Reverse Starter Motor Blogmaygomes Wiring Diagram For 3 Phase Forward Reverse Starter Motor

Forward Re Verse Control Developing A Wiring Diagram And Reversing Single Phase Split Phase Motors Electric Equipment Forward Re Verse Control Developing A Wiring Diagram And Reversing Single Phase Split Phase Motors Electric Equipment

Diagram 3 Phase Drum Switch Wiring Diagrams Dayton Full Version Hd Quality Diagrams Dayton Wiringbyfishk Soccerbook It Diagram 3 Phase Drum Switch Wiring Diagrams Dayton Full Version Hd Quality Diagrams Dayton Wiringbyfishk Soccerbook It

Diagram Wiring Diagram 3 Phase Motor Forward Reverse Full Version Hd Quality Forward Reverse Wiring27 Webcocare It Diagram Wiring Diagram 3 Phase Motor Forward Reverse Full Version Hd Quality Forward Reverse Wiring27 Webcocare It

How Can We Switch A Single Phase Motor Forward Reverse And On Off With A 6 Pin Switch Quora How Can We Switch A Single Phase Motor Forward Reverse And On Off With A 6 Pin Switch Quora

Electrical Winding Wiring Diagrams Forward Reverse 3 Phase Ac Motor Control Wiring Diagram Electrical Winding Wiring Diagrams Forward Reverse 3 Phase Ac Motor Control Wiring Diagram

Plc Implementation Of Forward Reverse Motor Circuit With Interlocking Plc Implementation Of Forward Reverse Motor Circuit With Interlocking

Diagram Forward Reverse Drum Switch Diagram Full Version Hd Quality Switch Diagram Diagramgame1j Centrostudigenzano It Diagram Forward Reverse Drum Switch Diagram Full Version Hd Quality Switch Diagram Diagramgame1j Centrostudigenzano It

Diagram Ac Reversing Switch Wiring Diagram Full Version Hd Quality Wiring Diagram Diagram A Play Moesi It Diagram Ac Reversing Switch Wiring Diagram Full Version Hd Quality Wiring Diagram Diagram A Play Moesi It

3 3

Diagram Forward Reverse Motor Control Wiring Diagram For 3 Phase Motor Full Version Hd Quality Phase Motor Vpwiring Apposrl It Diagram Forward Reverse Motor Control Wiring Diagram For 3 Phase Motor Full Version Hd Quality Phase Motor Vpwiring Apposrl It

Diagram 3 Phase Motor Connection Circuit Diagram Full Version Hd Quality Circuit Diagram Hondavario29 Webcocare It Diagram 3 Phase Motor Connection Circuit Diagram Full Version Hd Quality Circuit Diagram Hondavario29 Webcocare It

Https Encrypted Tbn0 Gstatic Com Images Q Tbn And9gcqdo4a1nsvaevwryueuscx3waoiaea45nt8dcticuv0ey5wlrcg Usqp Cau Https Encrypted Tbn0 Gstatic Com Images Q Tbn And9gcqdo4a1nsvaevwryueuscx3waoiaea45nt8dcticuv0ey5wlrcg Usqp Cau

Diagram Single Phase Reversing Motor Starter Diagram Full Version Hd Quality Starter Diagram Hurricanediagram Vosmarquestendances Fr Diagram Single Phase Reversing Motor Starter Diagram Full Version Hd Quality Starter Diagram Hurricanediagram Vosmarquestendances Fr

Electrical Wiring Diagram Forward Reverse Motor Control And Power Led Wiring Guide 18v Ac 5pin Sempak1 Operazionerestauro It Electrical Wiring Diagram Forward Reverse Motor Control And Power Led Wiring Guide 18v Ac 5pin Sempak1 Operazionerestauro It

Komentar

Postingan Populer